
CELEBRATE
design & implementation by Theekshi
This majlis was created to fit the glamorous and luxurious lifestyle of a young Qatari woman. The space is used to host gatherings and tea parties for her friends and family.
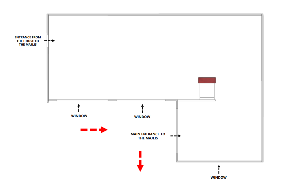
Qatari culture emphasizes a need for privacy when women gather, so the entrance of the majlis has its own reception area where they can hang their abayas and scarfs in a built-in wardrobe.

image sources: see below*

The layout also consists of the main seating area featuring a section to serve food or make coffee/tea and furniture dedicated for storage.
The room holds up to 10 people. The colors chosen for this room are shades of white, beige, dusty pink and gold/brass. The furniture and accessories are traditional in style and create an elegant and luxurious look.
To further enhance the traditional style and feel of the space, I created recessed arch niches around the room with Arabesque geometrical patterns and curtains. Details such as decorative molding on the walls and ceiling were also added around the room.
Brass-plated light fittings with mouth-blown clear glass shades amplify the beauty of the space as light spreads over the large area.
DESIGN PROCESS | DURATION: 5 WEEKS












INTERIOR RENDERINGS






PROJECT IMPLEMENTATION | DURATION: 7 DAYS















* Fatma Ghanem, Fufi / alohadecorliving.com / women’s majlis, algedra.ae / pink marrakech poster, desenio.com / IKEA.qa